码迷,mamicode.com
首页 > 其他好文 > 详细

认识CoreData-基础使用

时间:2016-07-29 17:07:43      阅读:246      评论:0      收藏:0      [点我收藏+]

标签:

创建自带CoreData的工程

 

在新建一个项目时,可以勾选Use Core Data选项,这样创建出来的工程系统会默认生成一些CoreData的代码以及一个.xcdatamodeld后缀的模型文件,模型文件默认以工程名开头。这些代码在AppDelegate类中,也就是代表可以在全局使用AppDelegate.h文件中声明的CoreData方法和属性。

 

系统默认生成的代码是非常简单的,只是生成了基础的托管对象模型、托管对象上下文、持久化存储调度器,以及MOC的save方法。但是这些代码已经可以完成基础的CoreData操作了。

 

技术分享

 

系统生成代码

这部分代码不应该放在AppDelegate中,尤其对于大型项目来说,更应该把这部分代码单独抽离出去,放在专门的类或模块来管理CoreData相关的逻辑。所以我一般不会通过这种方式创建CoreData,我一般都是新建一个“干净”的项目,然后自己往里面添加,这样对于CoreData的完整使用流程掌握的也比较牢固。

 


 

CoreData模型文件的创建

 

构建模型文件

 

使用CoreData的第一步是创建后缀为.xcdatamodeld的模型文件,使用快捷键Command + N,选择Core Data -> Data Model -> Next,完成模型文件的创建。

创建完成后可以看到模型文件左侧列表,有三个选项Entities、Fetch Requests、Configurations,分别对应着实体、请求模板、配置信息。

 

技术分享

 

添加实体

 

现在可以通过长按左侧列表下方的Add Entity按钮,会弹出Add Entity、Add Fetch Request、Add Configuration选项,可以添加实体、请求模板、配置信息。这里先选择Add Entity来添加一个实体,命名为Person。

 

添加Person实体后,会发现一个实体对应着三部分内容,Attributes、Relationships、Fetched Properties,分别对应着属性、关联关系、获取操作。

 

技术分享

 

空实体

 

现在对Person实体添加两个属性,添加age属性并设置type为Integer 16,添加name属性并设置type为String。

 

技术分享

 

添加属性

 

实体属性类型

 

在模型文件的实体中,参数类型和平时创建继承自NSObject的模型类大体类似,但是还是有一些关于类型的说明,下面简单的列举了一下。

 

  • Undefined: 默认值,参与编译会报错

  • Integer 16: 整数,表示范围 -32768 ~ 32767

  • Integer 32: 整数,表示范围 -2147483648 ~ 2147483647

  • Integer 64: 整数,表示范围 –9223372036854775808 ~ 9223372036854775807

  • Float: 小数,通过MAXFLOAT宏定义来看,最大值用科学技术法表示是 0x1.fffffep+127f

  • Double: 小数,小数位比Float更精确,表示范围更大

  • String: 字符串,用NSString表示

  • Boolean: 布尔值,用NSNumber表示

  • Date: 时间,用NSDate表示

  • Binary Data: 二进制,用NSData表示

  • Transformable: OC对象,用id表示。可以在创建托管对象类文件后,手动改为对应的OC类名。使用的前提是,这个OC对象必须遵守并实现NSCoding协议

 

添加实体关联关系

 

创建两个实体Department和Employee,并且在这两个实体中分别添加一些属性,下面将会根据这两个实体来添加关联关系。

 

技术分享

 

创建实体

 

给Employee实体添加关系,在Relationships的位置点击加号,添加一个关联关系。添加关系的名称设为department,类型设置为Department,Inverse设置为employee(后面会讲解这个inverse的作用)。

 

技术分享

 

添加Relationships

 

选择Department实体,点击Relationships位置的加号,添加关联关系。

Department实体添加Relationships的操作和Employee都一样,区别在于用红圈标出的Type,这里设置的To Many一对多的关系。这里默认是To One一对一,上面的Employee就是一对一的关系。也就符合一个Department可以有多个Employee,而Employee只能有一个Department的情况,这也是符合常理的。

 

技术分享

 

添加Relationships

 

Relationships类似于SQLite的外键,定义了在同一个模型中,实体与实体之间的关系。可以定义为对一关系或对多关系,也可以定义单向或双向的关系,根据需求来确定。如果是对多的关系,默认是使用NSSet集合来存储模型。

 

Inverse是两个实体在Relationships中设置关联关系后,通过设置inverse为对应的实体,这样可以从一个实体找到另一个实体,使两个实体具有双向的关联关系。

 

Fetched Properties

 

在实体最下面,有一个Fetched Properties选项,这个选项用的不多,这里就不细讲了。

 

Fetched Properties用于定义查询操作,和NSFetchRequest功能相同。定义fetchedProperty对象后,可以通过NSManagedObjectModel类的fetchRequestFromTemplateWithName:substitutionVariables:方法或其他相关方法获取这个fetchedProperty对象。

 

技术分享

 

获取这个对象后,系统会默认将这个对象缓存到一个字典中,缓存之后也可以通过fetchedProperty字典获取fetchedProperty对象。

 

Data Model Inspector

 

选中一个实体后,右侧的侧边栏(Data Model Inspector)还有很多选项,这些选项可以对属性进行配置。根据不同的属性类型,侧边栏的显示也不太一样,下面是一个String类型的属性。

技术分享

 

Data Model Inspector

 

属性设置

 

  • default Value: 设置默认值,除了二进制不能设置,其他类型几乎都能设置。

  • optional: 在使用时是否可选,也可以理解为如果设置为NO,只要向MOC进行save操作,这个属性是否必须有值。否则MOC进行操作时会失败并返回一个error,该选项默认为YES。

  • transient: 设置当前属性是否只存在于内存,不被持久化到本地,如果设置为YES,这个属性就不参与持久化操作,属性的其他操作没有区别。transient非常适合存储一些在内存中缓存的数据,例如存储临时数据,这些数据每次都是不同的,而且不需要进行本地持久化,所以可以声明为transient的属性。

  • indexed: 设置当前属性是否是索引。添加索引后可以有效的提升检索操作的速度。但是对于删除这样的操作,删除索引后其他地方还需要做出相应的变化,所以速度会比较慢。

  • Validation: 通过Validation可以设置Max Value和Min Value,通过这两个条件来约定数据,对数据的存储进行一个验证。数值类型都有相同的约定方式,而字符串则是约定长度,date是约定时间。

  • Reg. Ex.(Regular Expression): 可以设置正则表达式,用来验证和控制数据,不对数据自身产生影响。(只能应用于String类型)

  • Allows External Storage: 当存储二进制文件时,如果遇到比较大的文件,是否存储在存储区之外。如果选择YES,存储文件大小超过1MB的文件,都会存储在存储区之外。否则大型文件存储在存储区内,会造成SQLite进行表操作时,效率受到影响。

 

Relationships设置

 

  • delete rule: 定义关联属性的删除规则。在当前对象和其他对象有关联关系时,当前对象被删除后与之关联对象的反应。这个参数有四个枚举值,代码对应着模型文件的相同选项。

  • NSNoActionDeleteRule 删除后没有任何操作,也不会将关联对象的关联属性指向nil。删除后使用关联对象的关联属性,可能会导致其他问题。

  • NSNullifyDeleteRule 删除后会将关联对象的关联属性指向nil,这是默认值。

  • NSCascadeDeleteRule 删除当前对象后,会将与之关联的对象也一并删除。

  • NSDenyDeleteRule 在删除当前对象时,如果当前对象还指向其他关联对象,则当前对象不能被删除。

  • Type: 主要有两种类型,To One和To Many,表示当前关系是一对多还是一对一。

 

实体

 

  • Parent Entity: 可以在实体中创建继承关系,在一个实体的菜单栏中通过Parent Entity可以设置父实体,这样就存在了实体的继承关系,最后创建出来的托管模型类也是具有继承关系的。注意继承关系中属性名不要相同。

 

使用了这样的继承关系后,系统会将子类继承父类的数据,存在父类的表中,所有继承自同一父类的子类都会将父类部分存放在父类的表中。这样可能会导致父类的表中数据量过多,造成性能问题。

 

Fetch Requests

 

在模型文件中Entities下面有一个Fetch Requests,这个也是配置请求对象的。但是这个使用起来更加直观,可以很容易的完成一些简单的请求配置。相对于上面讲到的Fetched Properties,这个还是更方便使用一些。

 

技术分享

 

上面是对Employee实体的height属性配置的Fetch Request,这里配置的height要小于2米。配置之后可以通过NSManagedObjectModel类的fetchRequestTemplateForName:方法获取这个请求对象,参数是这个请求配置的名称,也就是EmployeeFR。

 

Editor Style

 

这是我认为CoreData最大的优势之一,可视化的模型文件结构。可以很清楚的看到实体和属性的关系,以及实体之间的对应关系。

 

技术分享

 

Editor Style

 

一个.xcdatamodeld模型文件的展示风格有两种,一种是列表的形式(Table),另一种是图表的形式展示(Graph)。

 

图表看起来更加直观,而图表在操作上也有一些比Table更方便的地方。例如在Table的状态下添加两个实体的关联关系,如果只做一次关联操作,默认是单向的关系。而在Graph的状态下,按住Control对两个图表进行连线,两个实体的结果就是双向关联的关系。

 

手动创建实体

 

假设不使用.xcdatamodeld模型文件,全都是纯代码,怎么在项目里创建实体啊?这样的话就需要通过代码创建实体描述、关联描述等信息,然后设置给NSManagedObjectModel对象。而使用模型文件的话一般都是通过NSManagedObjectModel对象来读取文件。

 

如果是纯代码的话,苹果更推荐使用KVC的方式存取值,然后所有托管对象都用NSManagedObject创建。但是这样存在的问题很多,开发成本比较大、使用不方便等等。最大的问题就是写属性名的key字符串,很容易出错,而且这样失去了CoreData原有的优点。所以还是推荐使用.xcdatamodeld模型文件的开发方式。

 

创建托管对象类文件

 

创建文件

 

创建实体后,就可以根据对应的实体,生成开发中使用的基于NSManagedObject类的托管对象类文件。

还是按照上面Department和Employee的例子,先创建一个Department实体。因为Department实体有对多关系,生成托管对象类文件的关联属性不一样,可以体现出和对一关系的区别,所以使用Department实体生成文件。

 

快捷键Command + N -> NSManagedObject subclass -> 选择模型文件 -> 选择实体,生成Department实体对应的托管对象类文件。

 

技术分享

 

生成的托管对象类文件

 

可以看到上面生成了四个文件,以实体名开头的.h和.m文件,另外两个是这个实体的Category文件。为什么生成Category文件?一会再说,先打开类文件进去看看。

 

Category

 

技术分享

 

实体Category

 

可以看到类文件中有两个Category,分别是CoreDataProperties和CoreDataGeneratedAccessors。其中如果没有设置对多关系的实体,只会有CoreDataProperties,而设置了对多关系的实体系统会为其生成CoreDataGeneratedAccessors。

 

CoreDataProperties中会生成实体中声明的Attributes和Relationships中的属性,其中对多关系是用NSSet存储的属性,如果是对一的关系则是非集合的对象类型属性。再看.m文件中,所有属性都用@dynamic修饰,CoreData会在运行时动态为所有Category中的属性生成实现代码,所以这里用@dynamic修饰。

 

对多属性生成的CoreDataGeneratedAccessors,是系统自动生成管理对多属性集合的方法,一般都是一个属性对应四个方法,方法的实现也是在运行时动态实现的,方法都是用来操作集合对象的。

 

托管对象类文件

 

点击系统生成的托管对象类文件,此类是继承自NSManagedObject类的。可以看到里面非常干净,没有其他逻辑代码。

 

根据苹果的注释代码:Insert code here to declare functionality of your managed object subclass,提示应该在这个文件中编写此类相关的逻辑代码。这里就是编写此类逻辑代码的地方,当然也可以什么都不写,看需求啦。

 

任意类型属性

 

实体支持创建任意继承自NSObject类的属性,例如项目中手动创建的类。项目中创建的类在下拉列表中并不会体现,可以在属性类型选择transformable类型,然后生成托管对象类文件的时候,系统会将这个属性声明为id类型,在创建类文件后,可以直接手动更改这个属性的类型为我们想要的类型。

 

对于手动设置的属性有一个要求,属性所属的类必须是遵守NSCoding协议,因为这个属性要被归档到本地。

 

标量类型

 

创建托管对象类文件时,实体属性的类型无论是选择的integer32还是float,只要是基础数据类型,最后创建出来的默认都是NSNumber类型的,这是Xcode默认的。

 

如果需要生成的属性类型是基础数据类型,可以在创建文件时勾选Use scalar properties for primitive data types选项,这样就告诉系统需要生成标量类型属性,创建出来的属性就是int64_t、float这样的基础数据类型。

 

技术分享

 

标量类型

 

更新文件

 

当前模型对应的实体发生改变后,需要重新生成模型Category文件。生成步骤和上面一样,主要是替换Category文件,托管对象文件不会被替换。生成文件时不需要删除,直接替换文件。

 


 

CoreData增删改查

 

下面关于CoreData的相关操作,还是基于上面Department和Employee的例子。并且引入了Company当做.xcdatamodeld模型文件,前面两个实体被包含在Company中。

 

先讲讲NSManagedObjectContext

 

在iOS5之前创建NSManagedObjectContext对象时,都是直接通过init方法来创建。iOS5之后苹果更加推荐使用initWithConcurrencyType:方法来创建,在创建的时候指定当前是什么类型的并发队列,初始化方法参数是一个枚举值。这里简单说说MOC,后面多线程部分还会涉及MOC多线程相关的东西。

 

NSManagedObjectContext初始化方法的枚举值参数主要有三个类型:

 

  • NSConfinementConcurrencyType 如果使用init方法初始化上下文,默认就是这个并发类型。在iOS9之后已经被苹果废弃,不建议用这个API,调用某些比较新的CoreData的API可能会导致崩溃。

  • NSPrivateQueueConcurrencyType 私有并发队列类型,操作都是在子线程中完成的。

  • NSMainQueueConcurrencyType 主并发队列类型,如果涉及到UI相关的操作,应该考虑使用这个参数初始化上下文。

 

如果还使用init方法,可能会对后面推出的一些API不兼容,导致多线程相关的错误。例如下面的错误,因为如果没有显式的设置并发类型,默认是一个已经弃用的NSConfinementConcurrencyType类型,就会导致新推出的API发生不兼容的崩溃错误。

 

Terminating app due to uncaught exception ‘NSInvalidArgumentException‘, reason: ‘NSConfinementConcurrencyType context

 

创建MOC

 

下面是根据Company模型文件,创建了一个主队列并发类型的MOC。

 

// 创建上下文对象,并发队列设置为主队列

NSManagedObjectContext *context = [[NSManagedObjectContext alloc] initWithConcurrencyType:NSMainQueueConcurrencyType];

 

// 创建托管对象模型,并使用Company.momd路径当做初始化参数

NSURL *modelPath = [[NSBundle mainBundle] URLForResource:@"Company" withExtension:@"momd"];

NSManagedObjectModel *model = [[NSManagedObjectModel alloc] initWithContentsOfURL:modelPath];

 

// 创建持久化存储调度器

NSPersistentStoreCoordinator *coordinator = [[NSPersistentStoreCoordinator alloc] initWithManagedObjectModel:model];

 

// 创建并关联SQLite数据库文件,如果已经存在则不会重复创建

NSString *dataPath = NSSearchPathForDirectoriesInDomains(NSDocumentDirectory, NSUserDomainMask, YES).lastObject;

dataPath = [dataPath stringByAppendingFormat:@"/%@.sqlite", @"Company"];

[coordinator addPersistentStoreWithType:NSSQLiteStoreType configuration:nil URL:[NSURL fileURLWithPath:dataPath] options:nil error:nil];

 

// 上下文对象设置属性为持久化存储器

context.persistentStoreCoordinator = coordinator;

 

这段代码创建了一个MOC,我们从上往下看这段代码。

 

momd文件

 

关于MOC的并发队列类型上面已经简单说了,MOC下面出现了momd的字样,这是什么东西?

 

技术分享

 

momd文件

 

在创建后缀为.xcdatamodeld的模型文件后,模型文件在编译期将会被编译为后缀为.momd的文件,存放在.app中,也就是Main Bundle中。在存在多个模型文件时,我们需要通过加载不同的.momd文件,来创建不同的NSManagedObjectModel对象,每个NSManagedObjectModel对应着不同的模型文件。

 

NSManagedObjectModel类中包含了模型文件中的所有entities、configurations、fetchRequests的描述。虽然.momd文件是支持存放在.app中的,其他人可以通过打开.app包看到这个文件。但是这个文件是经过编码的,并不会知道这个.momd文件中的内容,所以这个文件是非常安全的。通过NSManagedObjectModel获取模型文件描述后,来创建和关联数据库,并交给PSC管理。

 

如果不指定NSManagedObjectModel对应哪个模型文件,直接使用init方法初始化NSManagedObjectModel类,系统会默认将所有模型文件的表都放在一个SQLite数据库中。所以需要使用mainBundle中的不同.momd文件,对不同的NSManagedObjectModel进行初始化,这样在创建数据库时就会创建不同的数据库文件。

 

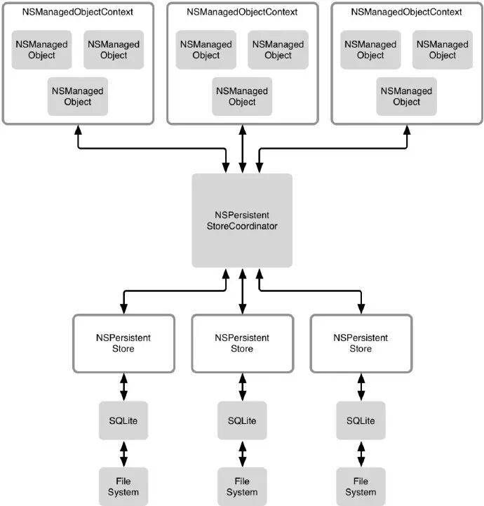
持久化存储调度器(PSC)

 

在NSManagedObjectModel下面就是NSPersistentStoreCoordinator,这个类在CoreData框架体系中起到了“中枢”的作用。对上层起到了提供简单的调用接口,并向上层隐藏持久化实现逻辑。对下层起到了协调多个持久化存储对象(NSPersistentStore),使下层只需要专注持久化相关逻辑。

 

技术分享

 

持久化存储调度器

 

addPersistentStoreWithType: configuration: URL: options: error:方法是PSC创建并关联数据库的部分,关联本地数据库后会返回一个NSPersistentStore类型对象,这个对象负责具体持久化存储的实现。可以看到这个方法是一个实例方法,也就是可以添加多个持久化存储对象,并且多个持久化存储对象都关联一个PSC,这是允许的,在上面的图中也看到了这样的结构。但是这样的需求并不多,而且管理起来比较麻烦,一般都不会这样做。

 

PSC有四种可选的持久化存储方案,用得最多的是SQLite的方式。其中Binary和XML这两种方式,在进行数据操作时,需要将整个文件加载到内存中,这样对内存的消耗是很大的。

 

  • NSSQLiteStoreType : SQLite数据库

  • NSXMLStoreType : XML文件

  • NSBinaryStoreType : 二进制文件

  • NSInMemoryStoreType : 直接存储在内存中

 

插入操作

 

// 创建托管对象,并指明创建的托管对象所属实体名

Employee *emp = [NSEntityDescription insertNewObjectForEntityForName:@"Employee" inManagedObjectContext:context];

emp.name = @"lxz";

emp.height = @1.7;

emp.brithday = [NSDate date];

 

// 通过上下文保存对象,并在保存前判断是否有更改

NSError *error = nil;

if (context.hasChanges) {

    [context save:&error];

}

 

// 错误处理

if (error) {

    NSLog(@"CoreData Insert Data Error : %@", error);

}

 

通过NSEntityDescription的insert类方法,生成并返回一个Employee托管对象,并将这个对象插入到指定的上下文中。

MOC将操作的数据存放在缓存层,只有调用MOC的save方法后,才会真正对数据库进行操作,否则这个对象只是存在内存中,这样做避免了频繁的数据库访问。

 

删除操作

 

// 建立获取数据的请求对象,指明对Employee实体进行删除操作

NSFetchRequest *request = [NSFetchRequest fetchRequestWithEntityName:@"Employee"];

 

// 创建谓词对象,过滤出符合要求的对象,也就是要删除的对象

NSPredicate *predicate = [NSPredicate predicateWithFormat:@"name = %@", @"lxz"];

request.predicate = predicate;

 

// 执行获取操作,找到要删除的对象

NSError *error = nil;

NSArray *employees = [context executeFetchRequest:request error:&error];

 

// 遍历符合删除要求的对象数组,执行删除操作

[employees enumerateObjectsUsingBlock:^(Employee * _Nonnull obj, NSUInteger idx, BOOL * _Nonnull stop) {

    [context deleteObject:obj];

}];

 

// 保存上下文

if (context.hasChanges) {

    [context save:nil];

}

 

// 错误处理

if (error) {

    NSLog(@"CoreData Delete Data Error : %@", error);

}

 

首先获取需要删除的托管对象,遍历获取的对象数组,逐个删除后调用MOC的save方法保存。

 

修改操作

 

// 建立获取数据的请求对象,并指明操作的实体为Employee

NSFetchRequest *request = [NSFetchRequest fetchRequestWithEntityName:@"Employee"];

 

// 创建谓词对象,设置过滤条件

NSPredicate *predicate = [NSPredicate predicateWithFormat:@"name = %@", @"lxz"];

request.predicate = predicate;

 

// 执行获取请求,获取到符合要求的托管对象

NSError *error = nil;

NSArray *employees = [context executeFetchRequest:request error:&error];

[employees enumerateObjectsUsingBlock:^(Employee * _Nonnull obj, NSUInteger idx, BOOL * _Nonnull stop) {

    obj.height = @3.f;

}];

 

// 将上面的修改进行存储

if (context.hasChanges) {

    [context save:nil];

}

 

// 错误处理

if (error) {

    NSLog(@"CoreData Update Data Error : %@", error);

}

 

和上面一样,首先获取到需要更改的托管对象,更改完成后调用MOC的save方法持久化到本地。

 

查找操作

 

// 建立获取数据的请求对象,指明操作的实体为Employee

NSFetchRequest *request = [NSFetchRequest fetchRequestWithEntityName:@"Employee"];

 

// 执行获取操作,获取所有Employee托管对象

NSError *error = nil;

NSArray *employees = [context executeFetchRequest:request error:&error];

[employees enumerateObjectsUsingBlock:^(Employee * _Nonnull obj, NSUInteger idx, BOOL * _Nonnull stop) {

    NSLog(@"Employee Name : %<a href="http://www.jobbole.com/members/uz441800">@,</a> Height : %<a href="http://www.jobbole.com/members/uz441800">@,</a> Brithday : %@", obj.name, obj.height, obj.brithday);

}];

 

// 错误处理

if (error) {

    NSLog(@"CoreData Ergodic Data Error : %@", error);

}

 

查找操作最简单粗暴,因为是演示代码,所以直接将所有Employee表中的托管对象加载出来。在实际开发中肯定不会这样做,只需要加载需要的数据。后面还会讲到一些更高级的操作,会涉及到获取方面的东西。

 

总结

 

在CoreData中所有的托管对象被创建出来后,都是关联着MOC对象的。所以在对象进行任何操作后,都会被记录在MOC中。在最后调用MOC的save方法后,MOC会将操作交给PSC去处理,PSC将会将这个存储任务指派给NSPersistentStore对象。

 

上面的增删改查操作,看上去大体流程都差不多,都是一些最基础的简单操作,在下一篇文章中将会将一些比较复杂的操作。

认识CoreData-基础使用

标签:

原文地址:http://www.cnblogs.com/jiangdongde/p/5718929.html

(0)
(0)
   
举报
评论 一句话评论(0
登录后才能评论!
© 2014 mamicode.com 版权所有  联系我们:gaon5@hotmail.com
迷上了代码!