标签:建立 添加 sha 系统 自己的 专业 term ffffff info
小组成员
| 杨煜升 |
31701055 |
需求分析,文档撰写 |
| 赵晟 |
31701058 |
需求分析,数据库表结构设计, ER图制作 |
| 吴祖峰 |
31701052 |
需求分析,模块流程图 |
| 朱锦涛 |
31701060 |
需求分析,制作数据流图 |
| 张子艺 |
31701035 |
需求分析,原型设计 |
| 吴欣昀 |
31701033 |
需求分析,原型设计 |
项目简介
学校社团丰富, 参加社团的学生也很多, 但是没有一个高效的管理系统来帮助指导老师, 社长, 部长来更好的管理社团, 以及帮助普通学生去了解不同的社团, 并加入其中丰富自己的课余生活
需求分析
需求思维导图

管理员
- 社团的管理
- 审核社团申请 : 收到学生发来的社团创立申请, 进行审核, 同意或拒绝, 拒绝后给出拒绝的理由
- 查看社团及成员: 可以看到所有的社团以及社员的信息
- 删除社团: 管理员可以删除社团, 同时级联的删除了所有社员的信息
- 活动的管理
- 审核活动申请: 收到社长或部长发来的活动申请, 进行审核, 同意或拒绝, 拒绝后给出拒绝的理由( 例如时间和场地的冲突)
- 审核活动的修改或删除: 收到各个社团的修改或删除申请,同意或拒绝, 拒绝后给出拒绝的理由
- 查看所有的活动
- 公告的管理
- 审核公告申请: 收到社长或部长发来的公告申请, 进行审核, 同意或拒绝, 拒绝后给出拒绝的理由
- 审核公告的修改或删除: 收到各个社团的修改或删除申请,同意或拒绝, 拒绝后给出拒绝的理由
- 查看所有的公告
- 发布公告: 发布的公告在主页上可以被本系统所有成员看到, 例如系统维护等
- 场地的管理
- 场地的添加和删除: 管理员可以管理可用的活动场地, 随时进行增删改查
- 资金的管理
学生
- 个人信息管理
- 注册功能: 姓名, 学号,密码,性别, 专业, 班级, 联系方式, 头像
- 修改个人的信息: 密码,专业, 班级, 联系方式, 头像
- 社团创建
- 普通学生可以像管理员申请创建社团, 并提交申请表, 社团创建时需要至少五人, 申请人为社长, 并设置职位, 申请表内容包括社团名字, 社团描述(干什么),社团地点, 申请时间, 社团类型[学术类, 体育类, 艺术类, 公益类, 科技类
- 帖子管理
- 发布主题帖: 主题帖包括标题, 内容, 发布时间
- 回复帖子: 可以回复自己和别人的帖子, 包括回复内容, 回复时间, 收藏, 点赞
- 查看我收藏的和点赞的帖子
- 活动管理
- 查看社团招新并报名: 学生可以在社团招新的界面中看到所有社团招新的内容, 以及社团的名字,介绍和社长. 并且可以对心仪的社团报名, 报名信息包括学生的个人信息和个人介绍
- 查看,报名社团普通活动(面向全校学生) : 学生可以在普通活动界面看到所有社团面向所有学生的活动, 并且报名
社员(社员拥有普通学生的所有功能)
- 活动管理
- 查看,报名社团普通活动(面向社员所在社团的所有社员) : 学生可以在社团活动界面看到社员所在社团面向该社团所有社员的活动, 并且报名
- 查看,报名社团部门内部活动(面向社员所在部门的所有社员) : 学生可以在社团部门内部活动界面看到社员所在部门面向部门内部社员的活动, 并且报名
- 投票管理
- 投票参与社长的投票(面向社员所在社团的所有社员) : 学生可以在社团投票界面看到社员所在社团面向该社团所有社员的投票, 并且投票
- 投票参与部长的投票(面向社员所在部门的所有社员) : 学生可以在社团部门内部活动界面看到社员所在部门面向部门内部社员的投票, 并且投票
社长(社长拥有社员的所有功能)
- 招新管理
- 发布招新活动: 包括社团的名字, 介绍, 以及社长, 可以自动生成
- 审核招新报名: 有一个招新报名的单独界面, 可以看到所有申请该社团的学生信息, 同意或拒绝这些学生的报名, 同意报名后,将普通的学生添加到社团中
- 活动管理
- 发布活动: 可以选择活动是面向社团内还是面向全校 , 向管理员提交举办活动申请表, 包括报名截止的时间,活动开始到结束时间, 地点, 活动描述, 活动名称, 面向全校或社团内部, 报销资金
- 修改活动: 向管理员申请活动内容的修改, 说明理由
- 删除活动: 向管理员申请活动的删除, 并说明理由
- 公告管理
- 发布公告: 先向管理员提交公告, 等待管理员审核, 审核通过后面向社团的社员发布公告. 公告包括标题,内容, 时间, 选择面向普通学生, 社团
- 修改公告: 向管理员申请公告内容的修改, 说明理由
- 删除公告: 向管理员申请公告的删除, 并说明理由
- 投票管理
- 发布投票: 社长可以面向社团的社员发布投票, 投票包括标题, 内容, 选项, 是否匿名, 投票开始到结束时间 . 投票完成后在投票界面显示投票结果
- 人员管理
- 可以查看社团所有的社员的信息
- 职务任命: 可以任命社团内的某个社员为部长, 或者任命某个部长为社长
部长(部长拥有社员所有的功能)
- 活动管理(部门内)
- 发布活动: 向管理员提交举办活动申请表, 包括报名截止的时间,活动开始到结束时间, 地点, 活动描述, 活动名称, 报销资金
- 修改活动: 向管理员申请活动内容的修改, 说明理由
- 删除活动: 向管理员申请活动的删除, 并说明理由
- 公告管理(部门内)
- 发布公告: 先向管理员提交公告, 等待管理员审核, 审核通过后面向部门内部的社员发布公告. 公告包括标题,内容, 时间
- 修改公告: 向管理员申请公告内容的修改, 说明理由
- 删除公告: 向管理员申请公告的删除, 并说明理由
- 投票管理(部门内)
- 发布投票: 部长可以面向部门内部的社员发布投票, 投票包括标题, 内容, 选项, 是否匿名, 投票开始到结束时间 . 投票完成后在投票界面显示投票结果
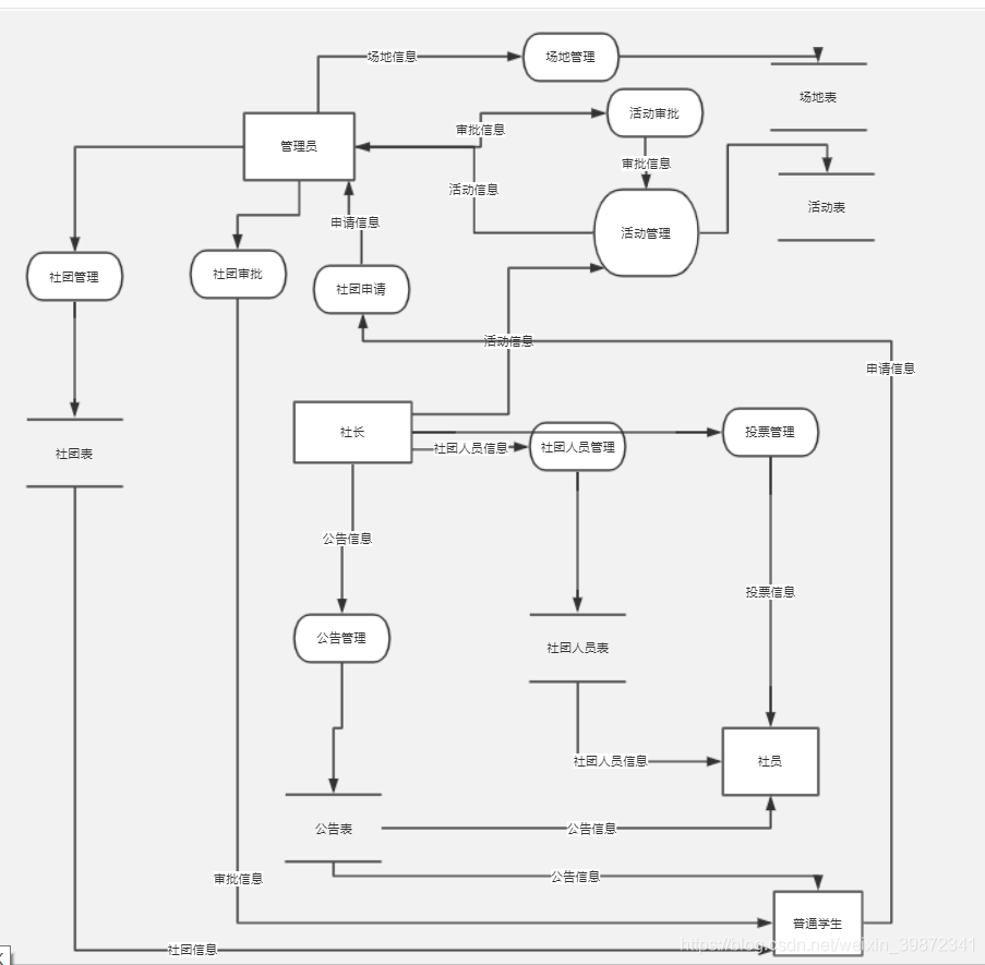
数据流图

模块流程图
登录注册模块

活动模块

表结构
用户 学生学号 名字 密码 性别 专业 班级 联系方式
管理员 管理员编号 名字 密码 办公地点 联系方式
社团 社团编号 名称 建立时间 社团类别 社团简介 人数 社长 地点
部门 部门编号 名称 部长 社团编号
日志 日志序号 时间 操作 操作人
活动 活动序号 范围(校内或社团内或部门内) 名称 起始时间 结束时间 活动发布时间 活动报名截止时间 场地编号 资金 社团编号 部门编号
活动报名 活动报名编号 活动报名时间 活动序号 学生学号
公告 公告序号 范围(校内或社团内或部门内) 内容 公告发布时间 社团编号 部门编号
社员 社员编号 职务 入社时间 个人介绍 学号 社团编号
社团申请 申请编号 申请内容 申请时间 申请状态 申请结果 学生学号
活动申请 申请编号 申请内容 申请时间 申请状态 申请结果 社团编号
招新公告 公告编号 内容 起始时间 结束时间 招新发布时间 社团编号
招新报名 招新报名编号 报名时间 个人介绍 社团编号 学生学号
场地 场地编号 地点
ER图

原型设计
登录界面

管理员后台界面



学生个人界面

讨论区界面

活动/公告界面

社团管理系统需求分析报告
标签:建立 添加 sha 系统 自己的 专业 term ffffff info
原文地址:https://www.cnblogs.com/YONGinggg/p/11793936.html